2020年还有几天就将结束。
从年初因疫情导致市场“停摆”,到后来楼市重回正轨、稳步复苏,再到下半年,玉林楼市整体向好,热盘持续输出,市场逐渐平稳……在这一年里,玉林房地产行业经受了前所未有的考验。
在这艰难的时刻,政策利好的出台给楼市持续健康发展提振了信心。
今年的楼市政策可以用几个关键词概述!

关键词一:房贷利率
2020年**一个月,中国人民银行公布当月LPR利率1年期是3.85%,5年期是4.65%时,已经连续9个月保持不变。

从今年年初到12月,房贷利率目前已经稳定在了较低值,这对于购房者来说,可降低买房成本,迎来了一个较好的置业机会。
很多人关心明年的利率会如何变化,只能说,未来LPR的走势取决于宏观经济趋势、通货膨胀形势以及贷款市场供求等因素,具体要看报价行的市场化报价。
就目前而言,LPR的出现,使未来的房贷利率仍然是双轨制,在楼市调控加紧的情况下,五年期LPR进一步下调的可能性,只能说有,但不会太大。
关键词二:契税补贴
今年疫情之下,房地产受到严重冲击!各大城市接连发布楼市新政,在这个特殊时期,玉林也放大招了。
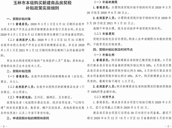
2020年3月和9月市政府先后出台了《玉林市人民政府办公室关于积极应对疫情促进房地产市场健康平稳发展的通知》和《补充通知》。优惠政策包括支持房地产企业复工复产;实行容缺审批;缓交城市基础设施配套费;3-5月和9-11月实行市本级购买新建商品房契税补贴政策;放宽预售条件和预售资金审批等方面,帮助企业渡过难关,把疫情对我市房地产业经济的影响降低,确保实现稳地价、稳房价、稳预期。

↑3月契税补贴政策

↑9月契税补贴政策
据统计截止到10月底,玉林城区契税补贴已初审购房户约5883户,财政补贴2781.57万元(其中医护人员423户,财政补贴468.41万元)。
关键词三:住房公积金
个人自愿缴存公积金一直备受关注。今年,这件事有了新动向。
8月,自治区住房城乡建设厅联合财政厅、人民银行南宁中心支行印发《关于进一步深入开展个人自愿缴存住房公积金业务的通知》(以下简称《通知》),力争到2020年底,全区实现灵活就业人员参加自愿缴存人数达2万人以上,累计归集自愿缴存资金1.5亿元以上,自愿缴存人员住房公积金贷款业务实现14个设区市全覆盖。

通知指出,在南宁(区直)、钦州、贵港、玉林、贺州、河池等6个城市试点修订本地区现行的个人自愿缴存住房公积金政策。
据悉,今年1至11月全市新增个人自愿缴存人员2590人,实现三年翻两番,累计达3619人。全市共发放自由职业者贷款(即主贷人为自愿缴存人员)1316笔,合计4.81亿元。
关键词四:老旧小区改造
实际上,老旧小区改造早就拉开了帷幕,今年4月,广西住建厅印发《关于下达2020年全区城镇老旧小区改造计划任务的通知》。通知称,2020年,**下达广西城镇老旧小区改造任务为1363个小区,其中玉林有106个。





近日,自治区住建厅提前下达2021年城镇老旧小区改造计划任务,明年全区将改造1572个城镇老旧小区,其中玉林将改造有128个小区,计划改造楼栋数380栋,计划改造户数7648户,住宅建筑面积642942.86平方米。将有越来越多的人收获“新”幸福。
老旧小区改造陆续进行,进一步完善老旧小区的居住条件,受益者是老旧小区业主。那么房价,或许就少了一个很大的**因素。
小结:
回顾过去的一年,我们看到了一个“稳定为主,松紧并存”的政策环境,在各方面共同努力下,房地产市场保持平稳运行。
可以预见的是,新的一年楼市还会在坚持“房住不炒”大方针不动摇的前提,各个城市因城施策、一城一策,从各地实际出发,制定方针确保楼市健康平稳发展。
希望接下来这一年的的楼市之路,玉林乃至全国的房地产市场能够更加理性,希望2021年的你可以成为有房一族。














